ShipBob

In order to activate your ShipBob connection, you must be an active Logicbroker customer.

Become a Logicbroker Customer

 

About this app

ShipBob is a tech-enabled 3PL solution that integrates its proprietary software across its fulfillment networks for a cohesive experience from accepting orders to picking, packing and shipping items to customers. Logicbroker’s connection to ShipBob provides suppliers with an easy way to manage orders directly in ShipBob with a direct connection to suppliers’ trading partners. Get started today by requesting a quote. See ShipBob Pricing

 

Features

  • Receive Orders
  • Send Cancellations
  • Send Shipments
  • Send Inventory

Order types supported

  • Dropship

Website: https://www.shipbob.com/

ShipBob Support: https://support.shipbob.com/en/

How it works

Authentication

Users will connect their ShipBob instance to Logicbroker by logging into their account within Logicbroker's portal. Logicbroker accounts will connect to ShipBob using OAuth authentication. When OAuth tokens expire (every 30 days), you will need to login to your ShipBob instance through Logicbroker’s portal again to re-enable to the OAuth tokens.

Orders

Orders are sent from the retailer to Logicbroker in any format (EDI, CSV, JSON, XML, etc.). Logicbroker then transforms the order data into a format ShipBob can easily understand. In addition to transforming data, Logicbroker can also add data to orders, match retailer SKUs to suppliers' SKUs and more. Once we have transformed the data, we will post it to your ShipBob account to a specified ShipBob channel automatically.

Any order sent into Logicbroker prior to the ShipBob connection being set up will not be transmitted unless it is reprocessed. To reprocess an order in Logicbroker, open it up in the portal > More Actions > Change Status > New.

Key Assumptions

      • Orders will be translated and posted to the ShipBob API in the ShipBob specified JSON format
      • ShipBob’s user interface provides certain OMS-like functionality to clients, allowing clients to control which orders are fulfilled
      • Logicbroker does not provide order editing functionality within the Logicbroker portal

Dataflow Diagram

4.PNG

Purchase Order Acknowledgements

PO Acks are automatically created on your behalf and sent to retailers by default. If you wish to disable this, reach out to support@logicbroker.com and let us know for which partner(s) you would like us to turn this off. If you wish to manually acknowledge purchase orders (accept/reject), you may do so through the Logicbroker portal. 

Key Assumptions

      • When an order is successfully sent to ShipBob, it is assumed all of those items will be fulfilled, unless a cancellation is created
      • Logicbroker will use successful insertion of an order into ShipBob as a trigger to generate an acknowledgment back to retailers

Dataflow Diagram

5.PNG

Workflow

Once an acknowledgment is received or generated, Logicbroker will update the originating order
status according to information provided on the Acknowledgment and depending on specific
retailer setups. After an acknowledgment is sent to the retailer, the order status will move to status 500, Ready to Ship

Supplier Cancellations and Backorders

Cancellations created in ShipBob are sent to Logicbroker on a schedule (once an hour), translated into a cancellation acknowledgment and sent to the retailer. Logicbroker will translate any “shipments” in ShipBob that have a status of Cancelled to an acknowledgment (cancellation) within Logicbroker. 

You can cancel lines on an order in ShipBob by:

      • Moving unfulfillable quantities to a secondary “shipment” (in ShipBob), and set
        shipment status to Cancelled
      • Moving unfulfillable quantities to a secondary “shipment” (in ShipBob), and
        delete the shipment, removing those quantities from the order
      • Setting an entire order status to Cancelled

If you wish to backorder an item, you will need to create the acknowledgment directly in Logicbroker. 

Dataflow Diagram

1.PNG

Workflows

Workflows will be set up on each retailer indicating what will happen with a cancellation/backorder
after being received. Some examples of what may happen to the order status after a cancellation
or backorder is received are:

      • Complete Cancellation Received – Order will move to Cancelled - preventing any other transactions from processing against it successfully
      • Partial Cancellation Received – Order will stay in Ready to Ship - only open/not cancelled lines will be allowed to be shipped
      • Cancellation received after partial shipment – If an order has been partially shipped and a cancellation is received after the shipment, any outstanding lines/quantities will be cancelled, and the order will move to Complete

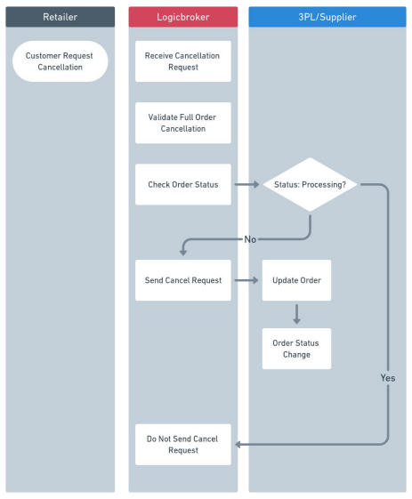
Cancellation Requests

Cancellation requests come from the retailer’s system and intend to cancel or change a placed
order quantity. Logicbroker routes all retailer cancellation requests into ShipBob. These can be posted to the order endpoint to make an update to an order. Cancellation requests can be accepted by ShipBob, before an order has been fulfilled.

Key Assumptions

      • Cancellation Requests will not be accepted by ShipBob once an order is in
        a Processing status
      • Full cancellation requests will move the ShipBob order status to Cancelled
      • Cancel Request Confirmations will not be sent back to the retailer

Dataflow Diagram

2.PNG

Workflows

When sending Cancellation requests, the following processes will occur:

      1. Request Received - Logicbroker will receive an order update/cancellation request from a retailer
      2. Request Sent to ShipBob – The request will be transformed and sent to ShipBob in the form of a Cancel Order Request
        • Partial Cancellation – Request will fail, and acknowledgment transaction will fail in Logicbroker
      3. Order Updated in ShipBob – Order status in ShipBob will show Cancelled

Shipments

Shipments created in ShipBob are sent to Logicbroker on a schedule (once an hour). Once in Logicbroker, they are sent out to the retailer. Each order posted to ShipBob will have at least one Shipment (ShipBob API Object) associated with it. 

Key Assumptions

      • Multiple shipment objects can exist against a single order
      • Tracking information will be containerized in the ShipBob API
      • Each container will be provided with a ship method, ship date, and quantity shipped.
      • Each shipment will have a unique shipment number associated with it.
      • ShipBob will be generating their own UCC 128 codes for each container on a shipment

Dataflow Diagram

3.PNG

Workflows

Shipment workflow configurations are retailer-specific. Some examples of what may happen to a order statuses once the shipment is processed are:

      • Shipment Completely Shipped – Order will move to Ready to Invoice or Complete depending on whether the retailer requires an invoice
      • Shipment Partially Shipped – Order will stay in Ready to Ship indicating it has not been completely fulfilled

Invoices

Invoices are automatically created on your behalf and sent to retailers by default. If you wish to disable this, reach out to support@logicbroker.com and let us know for which partner(s) you would like us to turn this off. If you wish to manually invoice orders, you may do so through the Logicbroker portal.

Key Assumptions

      • Invoices will be automatically generated from each shipment
      • Each shipment transaction in Logicbroker will create a unique invoice with a unique invoice number
      • Key invoice fields such as Days to Pay, Discount Date, Discount Due day etc. can be configured within the Logicbroker portal
      • ShipBob will not be submitting invoices on behalf of the Suppliers

Dataflow Diagram

7.PNG

Workflows

Once an Invoice is processed, Logicbroker will update the originating order status according to information provided on the Invoice and depending on specific retailer setups. After an invoice has been submitted, the order status will update to one of the following statuses:

      • Complete - All lines on the order have been shipped, and all lines have been invoices
      • Ready to Ship - Invoice was submitted, but some lines/quantities on the order remain open or need to be shipped/fulfilled

Packing Slips

Packing slips (if required) can be generated in ShipBob. We do not send packing slips into ShipBob. ShipBob will be responsible for using data passed on the orders to generate compliant packing slips when needed. See which retailers ShipBob has branded packing slips mapped for in the Packing slip retailer list tab

Inventory

Inventory that is set up in ShipBob using the API will be sent into Logicbroker on a schedule (once an hour) and then sent to the retailer. Inventory in ShipBob must be tied to a specific channel and that channel must be configured in Logicbroker for inventory information to flow through. Reach out to ShipBob support to find out more on how to upload products into ShipBob through the API. 

See the ShipBob and Logicbroker inventory field mappings below:

ShipBob Field Logicbroker Field

reference_id

Supplier SKU

total_fulfillable_quantity

Quantity

name

Supplier Description

upc

UPC

fulfillment_center

Warehouse

fulfillable_quantity

Warehouse Quantity

 

Packing slip retailer list

ShipBob has mapped branded packing slips for the following retailers as of June 27, 2022. Reach out directly to ShipBob to know which packing slips have been added to their library post the date mentioned:

  • AAFES
  • Academy Sports
  • AllModern
  • Amazon
  • Anne Klein
  • ArtVan
  • BassPro
  • Bealls
  • Bed Bath and Beyond
  • Belk
  • Bellacor
  • Birch Lane
  • BJs
  • Bloomingdale's
  • BlueStem
  • Bonton
  • Boscov's
  • Buy Buy Baby
  • Cabelas
  • Costco
  • Crocs ECOMMERCE
  • Designer Shoe Warehouse (DSW)
  • Dick's Sporting Goods
  • Dillard's
  • Disney
  • eLuxury
  • EntirelyPets
  • Fingerhut
  • Fred Meyer
  • Google
  • Groupon
  • Hayneedle
  • HealthyPets
  • Helzberg Diamonds
  • Home Depot
  • Hot Topic
  • HSN (Home Shopping Network)
  • JCPenney
  • Jessica Simpson
  • Jet
  • JossMain
  • Journeys
  • Kmart
  • Kohl's
  • Kolcraft
  • Latest Bedding
  • LeHigh
  • Loloi
  • Lowes
  • Macy's
  • Maisonette
  • Mason
  • Nautica
  • Neiman Marcus
  • Nordstrom
  • Office Depot
  • Overstock
  • Perigold
  • Positec
  • Purchasing Power
  • Radial
  • Road Runner
  • Ruelala
  • Sam's Club
  • Sears
  • Shoe Carnival
  • ShopHQ
  • Shopko
  • Stage
  • Steinmart
  • Sunnydaze Décor
  • Target
  • Taylored Fulfillment
  • Tractor Supply
  • Vigo
  • Wayfair
  • Zola
  • Zulily
Requirements
Setup

See our Connect to ShipBob Quick Start Guide for setup instructions and to see the connector in action. 

Connect to ShipBob

Troubleshooting and FAQs
Issues How to troubleshoot or resolve

Inventory in ShipBob is not syncing correctly with Logicbroker

Make sure that your inventory was uploaded using the Shipbob API and is connected to the same channel that you used to connect to Logicbroker with. Reach out to ShipBob for more information on getting your inventory set up in their portal.

Invalid change/cancellation reason provided on a cancellation acknowledgment

  1. Move non-compliant acknowledgment to Ignored
  2. Resubmit acknowledgment with valid
    change reason

Supplier cancels order after submitting the shipment

If the order has shipped, the retailer should not accept the cancellation. No further action needed

Tracking number not submitted with shipment

Supplier resubmits corrected shipment

Supplier sends invalid carrier

Supplier resubmits shipment with corrected carrier information, or provided ship method is added to Shipment Options
configurations table

Invoice total not submitted

Supplier resubmits corrected Invoice

Invoice pricing does not match what was expected

Handled manually outside of Logicbroker directly with the supplier

 

FAQ’s

Does Logicbroker send packing slips into ShipBob?

No, refer to the How it works section > Packing Slips above for more details.

 

Also see ShipBob’s FAQ page.

Connector updates

Date

Update

4/1/2022

ShipBob connector added to the Connections page

6/3/2022

Order Map Updates, support for:

  • Carrier Type
  • Payment Term
  • Shipping Method
  • Tags
  • Class Code Mapping

7/1/2022

Map invoice amount to handling amount for shipments

Trim leading zeros from line number in order map

7/29/2022

Add invoice_amount to the shipment map

Warning log for orders that failed to pull to shipment

Was this article helpful?
0 out of 0 found this helpful

Comments

0 comments

Please sign in to leave a comment.

Didn't find what you were looking for?

Submit a request